作者:依利特 來源:液相售后 2025-10-28 15:52:32
半制備液相色譜儀作為水環境監測、化合物分離純化等領域的核心設備,其運行穩定性直接決定檢測結果的準確性與重復性。而基線漂移是設備使用中高頻出現的故障,若未及時解決,會導致色譜峰識別偏差、定量結果失真,嚴重影響實驗效率與數據可靠性。本文將從根源入手,系統拆解基線漂移的常見原因,并提供可落地的排查與解決策略,助力快速恢復色譜系統穩定運行。
?
一、半制備液相色譜儀基線漂移的本質?
基線漂移指色譜圖譜中基線隨時間定向、緩慢上升或下降的現象。需注意,儀器啟動初期(尤其是使用緩沖鹽流動相或 220nm 以下低波長檢測時),因系統未完全平衡,通常需半小時左右的穩定時間,此為正常現象。但實驗過程中若持續出現基線漂移(如每小時漂移幅度超過 0.1mAU),則屬于異常情況,需從設備、試劑、操作等維度排查原因。
?
二、基線漂移七大核心原因與針對性解決方案?
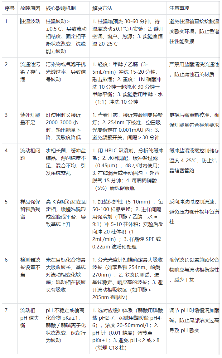
1. 柱溫波動:溫度不穩定引發的 “連鎖反應”?
原因分析:色譜柱是分離的核心部件,其溫度直接影響流動相粘度、固定相吸附 - 解吸平衡。當柱溫箱溫度波動超過 ±0.5℃時,流動相洗脫能力會隨之變化,導致組分保留時間偏移,反映在圖譜上即為基線漂移;若實驗室環境溫度驟變(如空調直吹、靠近窗戶),還會加劇柱溫波動。?
解決方法:?
開啟柱溫箱后,需預熱 30-60 分鐘,待溫度顯示穩定且波動幅度≤0.1℃后再啟動實驗;?
檢查柱溫箱擺放位置,避免與空調出風口、窗戶、熱源(如烘箱)直接接觸,必要時在柱溫箱周圍加裝隔熱擋板;?
若實驗室晝夜溫差大,可開啟實驗室恒溫控制,將環境溫度穩定在 20-25℃。?
2. 流通池污染或存氣泡:光信號干擾的 “隱形殺手”?
原因分析:流通池是檢測器的關鍵組件,用于讓流動相攜帶組分通過并接收光信號。若流通池內殘留污染物(如前次實驗的樣品殘留、緩沖鹽結晶),或存在未排盡的氣泡,會導致光的透過率不均勻,使檢測器接收的信號持續波動,終表現為基線漂移或尖銳噪音。?
解決方法:?
輕度污染 / 氣泡:斷開色譜柱,用甲醇或乙腈(流速 3-5mL/min)沖洗流通池 15-20 分鐘,沖洗過程中輕輕敲擊流通池外殼,幫助氣泡排出;?
重度污染:若甲醇 / 乙腈無法洗凈,可改用 1N 硝酸溶液(注意:嚴禁使用鹽酸,避免腐蝕流通池石英材質)沖洗 10 分鐘,再用超純水沖洗 30 分鐘,后用甲醇沖洗至系統平衡;?
日常預防:每次實驗結束后,用甲醇 - 水(1:1)沖洗流通池 10 分鐘,避免殘留物質沉積。?
3. 紫外燈能量不足:信號源衰減的 “直接誘因”?
原因分析:紫外檢測器的紫外燈有固定使用壽命(通常為 2000-3000 小時),當使用時長接近或超過額定壽命時,燈的輸出能量會顯著下降,導致檢測器靈敏度降低、基線穩定性變差,甚至出現無信號的情況。?
解決方法:?
查看儀器使用日志,記錄紫外燈的累計使用時間,若接近壽命上限,及時更換新燈;?
更換后需進行燈能量校準:在 254nm 波長下,測量空白流動相的基線吸光度,若吸光度穩定在 0.001mAU 以內,說明燈能量正常;?
日常維護:避免頻繁開關紫外燈,每次開關間隔需超過 30 分鐘,減少燈的損耗。?
4. 流動相問題:“血液” 變質引發的系統紊亂?
原因分析:流動相作為色譜系統的 “血液”,其純度、穩定性直接影響基線狀態。
常見問題包括:水相(如超純水)儲存時間過長(超過 24 小時)導致長菌;緩沖鹽溶液(如磷酸鹽、醋酸鹽)未過濾或儲存溫度過低,出現結晶析出;使用分析純溶劑代替 HPLC 級溶劑,含有雜質干擾檢測;流動相混合不均勻,導致洗脫能力波動。?
解決方法:?
溶劑選擇:嚴格使用 HPLC 級甲醇、乙腈、超純水,緩沖鹽試劑選用分析純及以上級別;?
配制規范:水相現配現用,緩沖鹽溶液配制后需經 0.45μm 濾膜過濾,儲存溫度控制在 4-25℃,使用時限不超過 48 小時;?
混合方式:二元或多元流動相建議采用在線混合模式,若手動混合,需充分搖勻并超聲脫氣 15 分鐘,避免氣泡殘留;?
儲液瓶維護:每周用稀硝酸(5%)清洗儲液瓶一次,再用超純水沖洗干凈,晾干后使用,防止微生物滋生。?
5. 樣品中強保留物質殘留:色譜柱 “堵塞” 的隱性風險?
原因分析:樣品中若含有高保留值(高 K‘值)的雜質(如大分子有機物、強極性化合物),在常規流動相洗脫條件下,難以被快速洗脫,會逐漸沉積在色譜柱固定相表面,形成 “污染層”。隨著實驗次數增加,這些殘留物質會緩慢被洗脫,以寬峰或 “平臺” 形式出現在圖譜中,表現為基線持續上升或出現臺階式漂移。?
解決方法:?
前置保護:在色譜柱入口端加裝保護柱(粒徑與分析柱一致,長度5-10mm),攔截強保留雜質,保護分析柱,建議每分析50-100個樣品更換一次保護柱;?
柱清洗:兩次進樣之間,用強洗脫溶劑,如甲醇/水(9:1,v/v)或乙腈/水(9:1,v/v),沖洗色譜柱5-10柱體積;實驗結束后,反向沖洗色譜柱(流速1-2mL/min)20柱體積,徹底清除殘留物質;?
樣品預處理:對復雜樣品(如環境水樣、生物樣品),提前通過固相萃取(SPE)、過濾(0.22μm濾膜)等方式去除強保留雜質,減少色譜柱污染。
6. 檢測器波長設置不當:信號靈敏度失衡的關鍵因素?
原因分析:若檢測器波長未設定在目標化合物的大吸收波長附近,會導致兩個問題:一是化合物響應值低,需提高檢測器靈敏度,此時基線對流動相的微小變化(如溶劑純度波動、pH 輕微偏移)更為敏感;二是流動相本身在該波長下有吸收,當流動相組成稍有變化時,基線吸光度會隨之波動,引發漂移。?
解決方法:?
確定大吸收波長:通過紫外 - 可見分光光度計掃描目標化合物的吸收光譜,找到其大吸收波長(如苯系物通常在 254nm,酚類在 270nm),將檢測器波長設定為該值;?
波長驗證:若無法掃描光譜,可在不同波長(如 220nm、254nm、280nm)下進行基線測試,選擇基線穩定、目標峰響應高的波長;?
避開流動相吸收區:若流動相在目標波長下有吸收(如甲醇在 205nm 以下有吸收),需調整波長至流動相吸收較弱的區間,或更換流動相種類。?
7. 流動相 pH 值失衡:反相色譜的 “隱形干擾源”?
原因分析:在反相色譜分離中,流動相 pH 值直接影響弱酸(如羧酸類)、弱堿(如胺類)化合物的離子化程度。若 pH 值不穩定(如未使用緩沖鹽體系,或緩沖鹽濃度過低),或 pH 值設置不當(如偏離化合物 pKa 值 1-2 個單位),會導致化合物在固定相上的保留行為持續變化,進而引發基線漂移;此外,pH 值過高或過低還可能腐蝕色譜柱固定相,加劇基線不穩定。?
解決方法:?
選擇合適緩沖體系:根據目標化合物的pKa值,選擇對應的緩沖鹽(如分離弱酸類用磷酸鹽緩沖液,pH 2-7;分離弱堿類用醋酸鹽緩沖液,pH 4-6),緩沖鹽濃度控制在 20-50mmol/L,確保 pH 值穩定;??
精確調節 pH:使用 pH 計(精度 0.01)測量流動相 pH 值,通過滴加稀鹽酸或氫氧化鈉溶液,將 pH 值調節至佳范圍(通常為化合物 pKa±1);?
避免極端 pH:常規 C18 色譜柱的 pH 耐受范圍為 2-8,避免使用 pH<2 或 pH>8 的流動相,防止固定相水解。?

表1. 基線漂移七大核心原因與針對性解決方案?

表2. 半制備液相色譜儀日常維護周期與操作
三、基線漂移排查與解決的總結原則?
當半制備液相色譜儀出現基線漂移時,建議遵循 “從易到難、先軟后硬” 的排查原則,逐步縮小問題范圍:?
1.優先檢查基礎條件:確認流動相是否新鮮、是否過濾脫氣,柱溫箱溫度是否穩定,實驗室環境是否無劇烈溫差;?
2.其次清理關鍵組件:沖洗流通池排除氣泡與污染,反向沖洗色譜柱清除殘留物質,檢查保護柱是否需要更換;?
3.后排查硬件與參數:驗證紫外燈能量是否充足,核對檢測器波長與流動相 pH 值是否設置合理;?
4.日常維護:建立儀器使用臺賬,記錄每次實驗的流動相配方、柱溫、燈使用時間等參數,定期(每月)對流通池、色譜柱、儲液瓶進行全面清洗,從源頭減少基線漂移風險。?

表3. 基線漂移排查流程優先級順序?
通過上述系統性診斷與針對性處理,可有效解決 90% 以上的半制備液相色譜儀基線漂移問題,保障實驗數據的準確性與可靠性,同時延長儀器核心部件的使用壽命,降低維護成本。
 
			