作者:依利特 來源:液相售后 2025-09-15 17:01:48
做實驗時遇到液相色譜儀漏液,不僅耽誤進度還容易影響數據 —— 其實掌握方法就能快速解決。咱們先搞清楚液相色譜儀器的基本結構:它主要靠貯液器、泵、進樣器、色譜柱、檢測器和記錄儀配合工作。貯液器里的流動相經高壓泵進系統,樣品跟著流動相進色譜柱后,因為各組分在固定相和流動相里的“吸附 - 解吸”頻率不一樣,慢慢就分離開了,隨后通過檢測器轉成電信號,用圖譜輸出結果。?
漏液是儀器在日常使用中經常遇到的問題,尤其是輸液泵漏液,堪稱“漏液重災區”。今天就跟大家說說輸液泵漏液的常見位置和解決辦法。?
一、接頭與管路漏液?
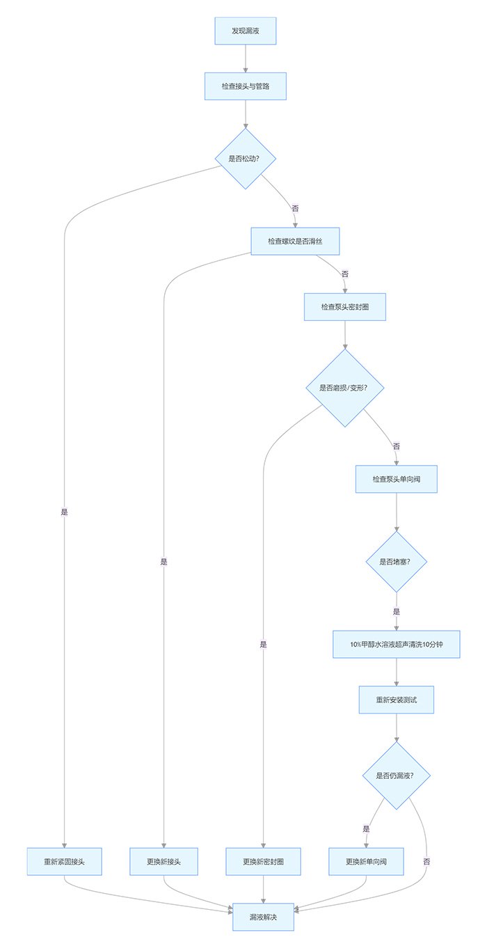
很多時候漏液并不是零件壞了,而是接頭沒擰緊,或者系統壓力突然升高把連接處撐松了。所以剛觀察到漏液時,先別急著換零件,多數情況只要重新把接頭緊固好,漏液問題就能解決;如果是螺紋滑絲了,可以換新接頭。
二、泵頭漏液?
泵頭漏液主要有兩個原因,對應處理就行:?
密封圈磨損:儀器用久了,或者常接觸腐蝕性液體,泵頭的密封圈會慢慢變薄,一旦漏液就說明該換了,換個新密封圈儀器就能恢復正常工作。?
單向閥故障:單向閥堵了會讓系統壓力異常升高,進而漏液。這時可以把單向閥拆下來,放進 10% 的甲醇水溶液里,超聲清洗 10 分鐘,洗好裝回去再試試;要是清洗后還漏,就換個新的單向閥。?
其實處理液相色譜儀漏液,有個簡單的 “分段排除法”:即一步步定位故障點,對應采取緊固、清洗或換零件等措施,問題基本都能解決。“分段排除法”可按以下流程圖逐步操作:

圖1:分段排除法操作流程圖
?
表1. 輸液泵常見漏液問題及解決
相關產品推薦:輸液泵/液相色譜泵
液相色譜儀日常使用注意事項?
1、定期檢查易損件:每周開機前,順手摸一摸輸液泵的接頭、管路和泵頭密封圈,看看有沒有液體殘留或部件變形,早發現小問題能避免漏液擴大;?
2、規范操作細節:裝單向閥時別擰太死,輕輕擰到 “不晃動” 即可,避免螺紋滑絲;換流動相時記得過濾除氣泡,氣泡會導致系統壓力波動,間接增加漏液風險;?
3、做好安全防護:處理漏液(尤其是腐蝕性流動相)時一定要戴手套,漏液滴落桌面后及時用吸水紙擦凈,避免液體滲入儀器內部損壞部件;?
4、記錄維護情況:每次換密封圈、清洗單向閥后,簡單記下班組和日期,下次遇到類似問題能快速追溯,也方便判斷零件的更換周期。?

表2.液相色譜儀日常使用注意事項
輸液泵及整機維護小技巧?
1、流動相管路定期沖洗:每次換不同類型流動相(比如從水相換有機相),或者實驗結束后,記得用純甲醇或乙腈沖洗管路 15-20 分鐘,避免殘留液體在管路內結晶,堵塞通道或腐蝕管壁;?
2、泵頭部件潤滑保養:每月可給輸液泵的活動部件(如柱塞桿)涂一點專用潤滑脂(別用普通機油),減少部件摩擦損耗,延長密封圈和泵頭的使用壽命;?
3、儀器環境控制:盡量把儀器放在通風、干燥的地方,避免靠近水槽或空調出風口 —— 潮濕環境容易讓電路受潮,溫度驟變也可能導致管路接口收縮漏水;?
4、長期不用的維護:若儀器超過 1 周不使用,先排空管路里的流動相,再用純甲醇沖洗后關機,下次開機前先通甲醇循環 5 分鐘,再換實際流動相,防止管路內長菌或產生沉淀。
表3.關鍵部件維護小技巧
相關文章推薦
HPLC 輸液泵故障診斷與排除指南:快速解決壓力異常、漏液等問題?